文件下载 | 名称:《浙江省植物病虫之几种调查报告》电子版合集 | |
| 关键词:历史,民国,植物病虫害, | ||
| 出版地区:杭州 1932年2月10日 | 文件大小:40.49 MB | |
| 原始格式:db数据库 | 导出格式:png | |
| 下载方式:百度网盘、夸克网盘、阿里云盘、123云盘 | ||
| 网盘路径:/时光图书馆珍藏系列/书籍文件/老图书/《浙江省植物病虫之几种调查报告》电子版合集.db | ||
| 提示:也支持在线观看,安装阅读器即可,无需额外下载书籍文件。 | ||
| 下载地址: ★阅读器★ 百度网盘 阿里云盘 123云盘 夸克网盘 | ||
内容截图:(图片有压缩,网盘下载后更清晰)


内容清单:
1-文献信息
10-嵊县新昌县桑蟥及其他桑虫分布调查报告
11-诸暨萧山两县桑蟥及其他桑虫分布调查报告
12-桑蟥习性及防治之实地考察
13-本省之放鸭纠纷与治虫问题
14-浙江省土产杀虫药之初步调查
15-附录_浙江省立植物病虫害防治所各种表格汇录-1
15-附录_浙江省立植物病虫害防治所各种表格汇录-2
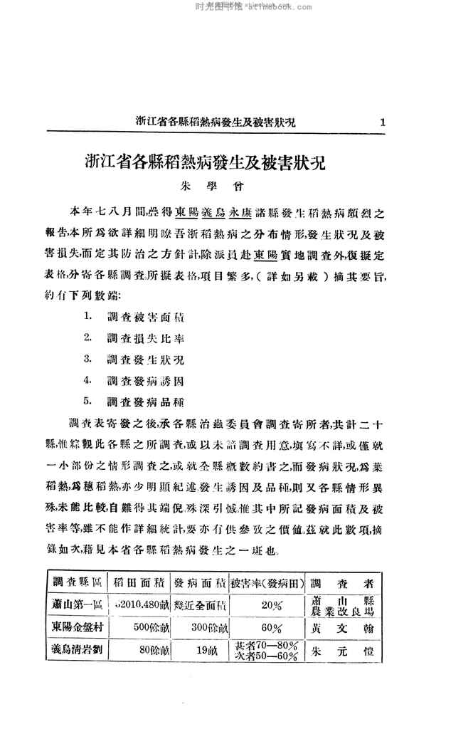
2-浙江省各县稻热病发生及被害状况
3-东阳县稻热病调查报告
4-绍兴稻麹病调查报告
5-杭州麦类黑穗病被害调查报告
6-浙江省余姚上虞绍兴棉虫调查纪要
7-杭县海宁余杭临安於于潛昌化富阳新登八县桑虫调查报告
8-嘉兴嘉善平湖桐乡崇德海盐六县桑蟥及其他桑虫分布调查报告
9-吴兴长兴德清武康四县桑蟥及其他桑虫分布调查报告
